転学試験対策 面接講習開催のお知らせ

[冒頭文]

皆さんこんにちは。
NPO法人高卒支援会 事務局の太原です。
今回は高卒支援会にて開催する面接講習の告知を行います。

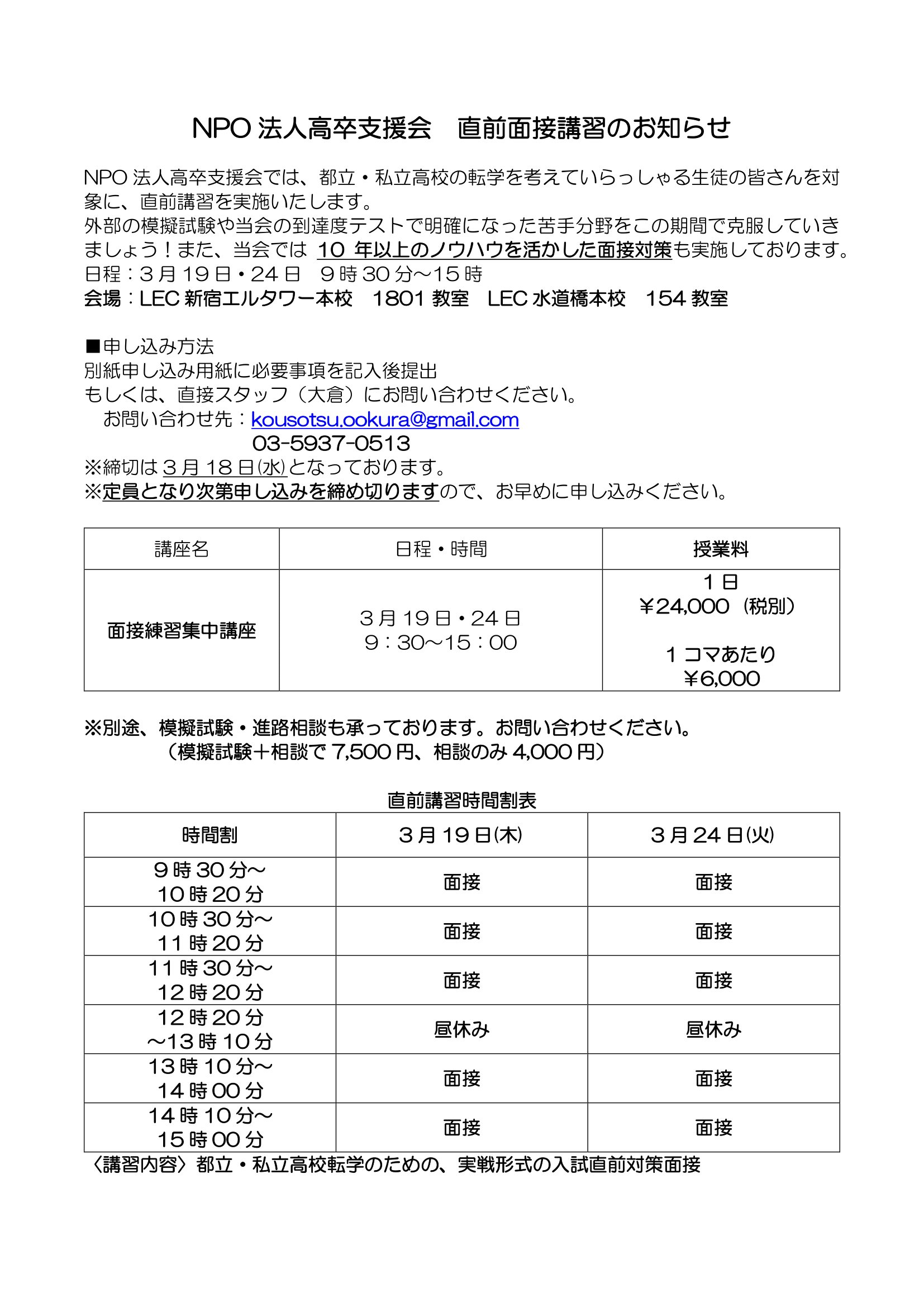
転学試験対策 面接講習開催のお知らせ

高卒支援会では直前講習として、転学試験に向けた面接講習を開催いたします。

当会では10年以上のノウハウを活かした面接対策を実施しており、面接対策を受けた学生の合格率は極めて高いです。
面接に不安がある方は是非この面接対策にいらして下さい!

※2020年3月13日追記
面接講習の日程が変更になりました。
変更前の申込書をダウンロードされた方は誠にお手数ですが、再記入をお願い申し上げます。
既に郵送されました方は高卒支援会までお電話をお願い申し上げます。

申込用紙はコチラからダウンロードしてください。
郵送先:〒160-0023 東京都新宿区西新宿7-18-13 ハイム大成ビル305
NPO法人 高卒支援会 宛
FAXでの送信の場合:03-5937-0617

もしくは、電話での申込も可能となっております。


[文末(新宿用)]

タイトルとURLをコピーしました